0516-83665200

重磅规划公示!徐州12条地铁线路图来了!高清!

发布于:2024-01-07        来源:        编辑: 扫描到手机

扫描到手机,新闻随时看
扫一扫,用手机看文章
更加方便分享给朋友

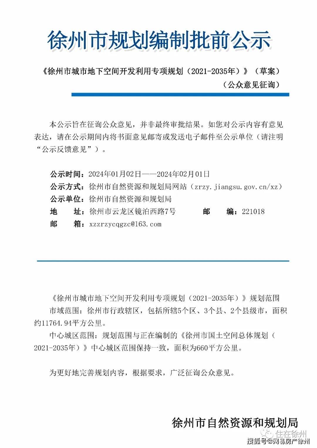
昨天,徐州市城市地下空间开发利用专项规划(2021-2035年)草案公示!

未来十几年,徐州要建哪些地铁、隧道、综合管廊、地下商业街……都一目了然!

最最关注的是,徐州8条地铁、4条轻轨的线路走向,全部清晰画出来了!

详情如下:

此次地下空间开发规划,中心城区的范围,与已经公布的《徐州市国土空间总体规划(2021-2035年)一致,面积为660平方公里。

一、地下空间总体布局:

包括地下公共服务设施、地下交通设施、地下市政公用设施、地下防灾减灾设施等。

二、地下空间总体布局结构:

形成“两核心、三心、多节点、分组团”地下空间总体布局结构。

两核:老城中心、新城-大郭庄综合中心;

三心:高铁副中心、九里副中心、铜山副中心;

多组团:20个。

三、地下公共服务与商业服务设施:

从规划图看,共有9大地下综合体,包括彭城广场、大郭庄、新城区、九里龟山、铜山城区、高铁站、东湖、潘安湖、贾汪城区。还有若干地下商业、文化、体育等设施。

四、轨道交通规划:

确定了208个站点实施分类开发,包括枢纽站、中心站、组团站、端头站、一般站。

注意,这才是本次规划最大的亮点!

徐州地铁线网规划“8+6”共14条,除去2条利用既有铁路的S5\S6线,其余12条线的走向,全部清晰显示了!

为了方便大家看,我放大后标注:

徐州地铁线网规划

(点击放大看)

2023年11月,《徐州市城市轨道交通线网规划(2020-2035年)》获市政府批复。线网规划方案为“8+6”,即中心城区8条轨道普线,外围地区6条市域线,共14条线路。其中8条轨道普线和4条新建市域线总规模为404.7公里利用既有铁路的市域线2条,开行市郊列车服务市域交通出行。

此前只有这张示意图曝光,但不清晰。而此次地下空间规划公示的地铁线网图,是高清大图!除了利用既有铁路的S5\S6号线外,其余8条地铁+4条市域线,完全能对应上。

从这张高清地铁线网图上,有几个亮点实锤了:

5号线北延,经过港务新城(柳新)到达刘集;

S3号线不走徐丰公路,而是经刘集,再向北到郑集。

8号线西端为临黄村,7号线西端改为大彭镇。

3号线延长到潘安湖大学城,与S1号线交汇;

S1号线起点改为徐州东站,徐州东站-大庙为S1号线/1号线二期共线;

S2号线起点为大郭庄徐州中央活力区,始发站与2、8号线三线交汇。

从上图可以看到,大郭庄、新城区,是徐州地铁线最密集的区域!现在的新城区、未来的大郭庄,都是徐州发展潜力最大的板块!

目前徐州已建成运营3条线,3号线二期、4、6号线在建,5号线今年即将建。期待其余线路能尽早获批开建!

凡注明"来源:写字楼网"的稿件为本网独家原创稿件,引用或转载请注明出处。